○米原市移住支援金交付要綱
令和3年8月20日
告示第312号
(趣旨)
第1条 この要綱は、本市への移住および定住の促進ならびに中小企業等における人材不足の解消を目的として、滋賀県と滋賀県内の市町とが共同で作成した地域再生計画(地域再生法(平成17年法律第24号)第5条第1項に規定する地域再生計画をいう。)に基づき本市が国および滋賀県と連携して実施する移住支援事業について、予算の範囲内において米原市移住支援金(以下「移住支援金」という。)を交付するものとし、その交付に関しては、米原市補助金等交付規則(平成17年米原市規則第35号。以下「規則」という。)に定めるもののほか、この要綱の定めるところによる。
(1) 東京圏 東京都、埼玉県、千葉県および神奈川県の区域をいう。
ア 離島振興法(昭和28年法律第72号)第2条第1項の規定により指定された離島振興対策実施地域
イ 山村振興法(昭和40年法律第64号)第7条第1項の規定により指定された振興山村の地域
ウ 小笠原諸島振興開発特別措置法(昭和44年法律第79号)第2条第1項に規定する小笠原諸島
エ 半島振興法(昭和60年法律第63号)第2条第1項の規定により指定された半島振興対策実施地域
オ 過疎地域の持続的発展の支援に関する特別措置法(令和3年法律第19号)第2条第1項に規定する過疎地域
(3) 移住 住民基本台帳法(昭和42年法律第81号)第22条第1項に規定する転入(本市の区域内に住所を定めるものに限る。)をすることをいう。
(4) 大学等 大学、大学院、短期大学、高等専門学校、専門学校その他これらに準じる高等教育機関をいう。
(支援対象者)
第3条 移住支援金の交付を受けることができる者(以下「支援対象者」という。)は、次の各号のいずれにも該当する者とする。
(1) 別表第1の要件を満たす者であること。
(2) 別表第2の要件を満たす者であること。
(3) 移住支援金の交付申請日が、移住をした日から1年以内であること。
(4) 移住支援金の交付申請日から継続して5年以上本市に居住する意思を有していること。
(5) 次のいずれかに該当する者であること。
ア 日本人
イ 外国人のうち、次に掲げる在留資格のいずれかを有する者
(ア) 出入国管理及び難民認定法(昭和26年政令第319号)に定める永住者、日本人の配偶者等、永住者の配偶者等または定住者
(イ) 日本国との平和条約に基づき日本の国籍を離脱した者等の出入国管理に関する特例法(平成3年法律第71号)に定める特別永住者
(6) 米原市暴力団排除条例(平成23年米原市条例第36号)第2条第2号に規定する暴力団員(以下「暴力団員」という。)または同条第1号に規定する暴力団もしくは暴力団員と密接な関係を有する者でないこと。
(7) 過去10年以内に申請者を含む世帯員として移住支援金を受給していないこと。ただし、移住支援金を全額返還した場合または過去の申請時に18歳未満の世帯員だった者が、5年以上経過し、18歳以上となり、都道府県および市町村が認める場合を除く。
(8) 過去10年間以内に移住支援金の交付を受けた者と同居する者でないこと。
(9) 地域おこし協力隊推進要綱(平成21年3月31日付け総行応第38号総務事務次官通知)に基づき、本市へ移住した者またはその者と同居する者でないこと。
(10) 前各号に掲げるもののほか、市長が支援対象者として不適当と認めた者でないこと。
(1) 支援対象者が属する世帯の世帯員の数が2以上の場合 1,000,000円(世帯員に移住支援金の交付申請日が属する年度の4月1日において18歳未満である者がいる場合は、1,000,000円に当該18歳未満である者1人につき500,000円を加算した額)
(2) 前号に掲げる場合以外の場合 600,000円
(1) 移住をする前において、支援対象者と同一の世帯に属していたこと。
(2) 移住支援金の交付申請日において、支援対象者と同一世帯に属していること。
(3) 令和3年8月20日以後に移住をした者であること。
(4) 移住支援金の交付申請日において、移住をした日から1年以内であること。
(5) 暴力団員または暴力団もしくは暴力団員と密接な関係を有する者でないこと。
(移住支援金の交付申請)
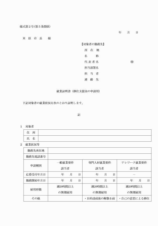
第5条 移住支援金の交付を受けようとする者は、移住支援金交付申請書(様式第1号)に次に掲げる関係書類を添えて、市長が別に定める日までに市長に提出しなければならない。
(2) 支援対象者(支援対象世帯員がある場合は、支援対象者および支援対象世帯員)の記載のある本市の住民票の写し
(3) 支援対象者(支援対象世帯員がある場合は、支援対象者および支援対象世帯員)の記載のある住民票の除票の写し等(移住をした日の前5年間の住所が証明できるものに限る。)
(4) 移住支援金の振込先口座の通帳の写しまたはこれに準ずるもの
(5) 移住をする前の勤務地、雇用期間および雇用保険の被保険者であったことを確認できる書類(別表第1ア(イ)に該当する場合に限る。)
(6) 卒業証明書(別表第1ア(ウ)に該当する場合に限る。)
(7) 滋賀県起業支援金または滋賀県ローカルベンチャー創出支援金の交付決定通知書の写し(別表第2オ(起業要件該当者)に該当する場合に限る。)
(8) 誓約書(様式第3号)
(9) 同意書(様式第4号)
(10) 前各号に掲げるもののほか、市長が必要と認める書類
(移住支援金の請求および交付)
第8条 移住支援金の交付決定を受けた者は、移住支援金の交付を請求しようとするときは、移住支援金交付請求書(様式第7号)を市長に提出するものとする。
2 市長は、前項の請求書が提出されたときは、その内容を審査し、適当と認めるときは、30日以内に移住支援金を交付するものとする。
(異動の届出)
第9条 移住支援金の交付決定を受けた者は、交付決定を受けた日から5年間においてその住所または就業先について異動があった場合は、移住支援金異動届出書(様式第8号)を市長に提出しなければならない。
(1) 虚偽の申請等をした場合 交付した移住支援金の全額
(2) 移住支援金の申請日から起算して3年を経過する前に本市外に転出した場合 交付した移住支援金の全額
(3) 移住支援金の申請日から起算して1年以内に就業先の法人を退職した場合 交付した移住支援金の全額
(4) 移住支援金の申請日から起算して3年以上5年以内に本市外に転出した場合 交付した移住支援金の2分の1
(5) 前各号に掲げる場合のほか、市長が不適当と認める事由が生じた場合 交付した移住支援金の全額または一部
2 前項の規定により移住支援金の返還を命じられた者は、当該返還命令の通知を受けた日から14日以内に移住支援金を返還しなければならない。
(報告および調査)
第11条 市長は、必要があると認めるときは、移住支援金の交付決定を受けた者の就業先の法人に対し、移住支援金に関する報告および調査を求めることができる。
(その他)
第12条 この要綱に定めるもののほか、必要な事項は、別に定める。
付則
この告示は、告示の日から施行する。
付則(令和6年4月1日告示第56号)
この告示は、令和6年4月1日から施行する。
付則(令和7年3月31日告示第89号)
(施行期日)
1 この告示は、令和7年4月1日から施行する。
(経過措置)
2 この告示による改正後の米原市移住支援金交付要綱第3条および第4条の規定は、この告示の施行の日以後に移住した者による交付申請から適用し、同日前に移住した者による交付申請については、なお従前の例による。
付則(令和7年7月1日告示第165号)
この告示は、告示の日から施行し、令和7年4月1日に遡って適用する。
別表第1(第3条関係)
令和3年8月20日以後に移住した者で、次のアおよびイのいずれにも該当する者 | |
ア | 移住をした日の前10年間において、次に該当する期間の合計が5年以上である者 (ア) 東京都区部(東京都の特別区の存する区域をいう。以下このアにおいて同じ。)内に住所を有していた期間 (イ) 東京圏内(条件不利地域を除く。)に住所を有し、かつ、東京都区部内に所在する事業所において業務に従事するため通勤していた期間(雇用者として従事していた場合にあっては、雇用保険の被保険者として従事していた期間に限る。) (ウ) 東京圏内(条件不利地域を除く。)に住所を有し、かつ、東京都区部内に所在する大学等へ通学していた者が、東京都区部内に所在する事業所へ就職した場合にあっては、当該通学していた期間 |
イ | 移住をした日の前1年がア(ア)または(イ)である者。ただし、通勤をしていない期間(ア(イ)の期間が経過した日から次のア(イ)の期間の初日または移住をした日の前日までの間(3月以内に限る。)をいう。以下このイにおいて同じ。)に引き続き東京圏内(条件不利地域を除く。)に住所を有する場合に限り、当該通勤をしていない期間を除く。 |
別表第2(第3条関係)
次のアからオまでの要件のいずれかに該当する者 | |
ア(一般就業要件該当者) | 移住して従事する就業が次の(ア)から(オ)までに掲げる要件のいずれにも該当する就業である者 (ア) 就業先が、滋賀県が運営する企業情報サイトおよび他の都道府県が運営するこれに準じる企業情報サイト(以下「マッチングサイト」という。)に掲載されている法人であること。ただし、当該就業先の法人の求人への応募日が、マッチングサイトに当該求人が移住支援金の対象として掲載された日以後である場合に限る。 (イ) 勤務地が東京圏以外の地域または東京圏内の条件不利地域に所在すること。 (ウ) 週20時間以上の無期雇用契約に基づいて就業していること。 (エ) 就業先の法人に、移住支援金の交付申請日から継続して5年以上就業する意思を有する就業であること。 (オ) 転勤、出向、出張、研修等による勤務地の変更ではなく、新規の就業であること。 |
イ(専門人材就業要件該当者) | 移住して従事する就業が次の(ア)および(イ)に掲げる要件のいずれにも該当する就業である者 (ア) 内閣府が実施するプロフェッショナル人材事業または先導的人材マッチング事業を利用した就業であること。ただし、目的達成後の解散を前提とした個別プロジェクトへの参加その他の離職を前提とした就業でないこと。 (イ) ア(イ)から(オ)までに掲げる就業に関する要件のいずれにも該当する就業であること。 |
ウ(テレワーク就業要件該当者) | 移住して従事する就業が次の(ア)から(エ)までに掲げる要件のいずれにも該当する就業である者 (ア) 自己の意思による移住(就業先からの命令がある場合を除く。)であること。 (イ) 本市の区域内を生活の本拠として、移住をする前の業務を引き続き行うこと。 (ウ) デジタル田園都市国家構想交付金(デジタル実装タイプ(地方創生テレワーク型))またはその前歴事業を活用した取組の中で、就業先から支援対象者に資金提供がされていないこと。 (エ) 移住先でテレワークにより勤務する(原則、恒常的に通勤しない。)こととし、かつ、週20時間以上テレワークを実施すること。 |
エ(関係人口要件該当者) | 次の(ア)および(イ)に掲げる要件のいずれにも該当する者 (ア) 次の①から③までの要件のいずれかに該当する者 ① 移住前に市、市内の自治会またはまちづくり団体等が実施する移住促進関連事業、交流イベント、自治会行事または地域づくり活動等への参加実績を有する者 ② 市内に1年以上の居住経験がある者 ③ 本市へのふるさと納税の寄付実績がある者 (イ) 次の①から⑥までの要件のいずれかに該当する者 ① 農林水産業に就業する者 ② 家業等へ就業する者 ③ 市内に主たる事務所または本店もしくは支店を有する事業所へ就業する者 ④ 市内で起業または事業承継する者 ⑤ 自治会に加入し、自治会活動に恒常的に参加する者 ⑥ まちづくり団体等が実施する地域づくり活動等に恒常的に参加する者 |
オ(起業要件該当者) | 起業に伴い移住する者のうち、移住支援金の交付申請日以前1年以内に公益財団法人滋賀県産業支援プラザが交付する滋賀県起業支援金または滋賀県ローカルベンチャー創出支援金の交付決定を受けている者 |











