○米原市子ども・子育て支援法施行細則
平成28年3月24日
規則第61号
目次
第1章 総則(第1条・第2条)
第2章 子どものための教育・保育給付
第1節 通則(第3条・第4条)
第2節 教育・保育給付認定等(第5条~第17条)
第2章の2 子育てのための施設等利用給付
第1節 施設等利用給付認定等(第18条~第22条)
第2節 施設等利用費の支給(第23条)
第3章 特定教育・保育施設および特定地域型保育事業者
第1節 特定教育・保育施設(第24条~第32条)
第2節 特定地域型保育事業者(第33条~第40条)
第3節 業務管理体制の整備等(第41条~第43条)
第4節 特定子ども・子育て支援提供者(第44条~第47条)
第4章 雑則(第48条・第49条)
付則
第1章 総則
(趣旨)
第1条 この規則は、子ども・子育て支援法(平成24年法律第65号。以下「法」という。)の施行に関し、子ども・子育て支援法施行令(平成26年政令第213号。以下「政令」という。)および子ども・子育て支援法施行規則(平成26年内閣府令第44号。以下「府令」という。)に定めるもののほか、必要な事項を定めるものとする。
(定義)
第2条 この規則における用語の意義は、法、政令および府令において使用する用語の例による。
第2章 子どものための教育・保育給付
第1節 通則
(報告等)
第3条 法第13条第1項または法第14条第1項の規定による報告または文書その他の物件の提出もしくは提示の命令は、保護者等報告等命令書(様式第1号)により行うものとする。
(資料の提供等)
第4条 法第16条の規定による文書の閲覧もしくは資料の提供または報告の求めは、資料提供等依頼書(様式第2号)により行うものとする。
第2節 教育・保育給付認定等
(教育・保育給付認定の申請)
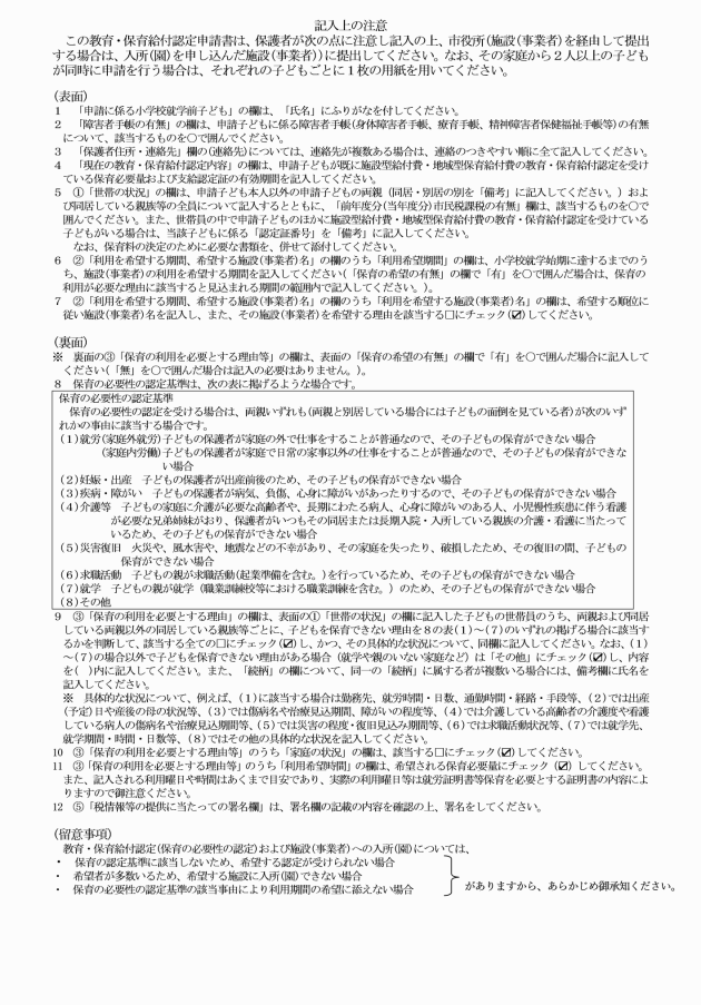
第5条 府令第2条第1項に規定する申請書は、米原市施設型給付費等教育・保育給付認定申請書兼施設等利用申込書兼現況届書(様式第3号。以下「申請書」という。)によるものとする。
2 前項に規定する申請書は、特定教育・保育施設等における保育利用の申込みおよび府令第9条第1項に規定する届書を兼ねるものとする。
(教育・保育給付認定の結果の通知等)
第6条 法第20条第4項前段の規定による通知は、米原市施設型給付費等教育・保育給付認定通知書(様式第4号)により行うものとする。
2 法第20条第4項後段に規定する支給認定証は、米原市施設型給付費等支給認定証(様式第5号)によるものとする。
3 法第20条第5項の規定による通知は、米原市施設型給付費等教育・保育給付認定却下通知書(様式第6号。以下「却下通知書」という。)により行うものとする。
(利用者負担額等に関する事項の通知)
第8条 府令第7条第1項の規定による教育・保育給付認定保護者に対する通知のうち、同項第2号に規定する事項については、副食費徴収免除対象者通知書(様式第10号)により行うものとする。
(教育・保育給付認定の有効期間)
第9条 府令第8条第4号ロの規定による市が定める期間は、90日とする。
2 府令第8条第6号の規定による市が定める期間は、当該小学校就学前子どもが小学校就学の始期に達するまでの期間とする。
3 府令第8条第7号および第13号の規定による市が定める期間は、保育が必要な事由ならびに子どもおよび保護者の状況を勘案して市長が適当と認める期間とする。
4 府令第8条第12号の規定による市が定める期間は、120日を経過する日が属する月の末日までの期間とする。
第10条 削除
(教育・保育給付認定の変更認定の申請)
第11条 府令第11条第1項に規定する申請書は、米原市施設型給付費等教育・保育給付認定変更申請書(様式第12号)によるものとする。
(申請による教育・保育給付認定の変更認定の結果の通知等)
第12条 法第23条第3項において準用する法第20条第5項の規定による通知は、却下通知書により行うものとする。
(職権による教育・保育給付認定の変更認定の通知)
第13条 法第23条第5項において準用する法第20条第4項前段の規定による通知は、米原市施設型給付費等教育・保育給付認定変更通知書(様式第13号)により行うものとする。
(教育・保育給付認定の取消しの通知)
第14条 府令第14条第1項の規定による通知は、米原市施設型給付費等教育・保育給付認定終了(取消)通知書(様式第14号)により行うものとする。
(申請内容の変更の届出)
第15条 府令第15条第1項に規定する届書は、米原市施設型給付費等教育・保育給付認定申請事項変更届(様式第15号)によるものとする。
(支給認定証の再交付の申請等)
第16条 府令第16条第2項に規定する申請書は、米原市施設型給付費等支給認定証再交付申請書(様式第16号)によるものとする。
(施設利用の解約)
第17条 市長は、私立保育所等を利用している教育・保育給付認定子どもまたは教育・保育給付認定保護者が、次の各号のいずれかに該当するときは、施設等利用を解約することができる。
(1) 教育・保育給付認定保護者から退園届(様式第17号)の提出があったとき。
(2) 1月以上無届で欠席したとき。
(3) 前2号に掲げるもののほか、市長が不適当と認めたとき。
第2章の2 子育てのための施設等利用給付
第1節 施設等利用給付認定等
(給付認定の結果の通知等)
第19条 法第30条の5第3項の規定による通知は、施設等利用給付認定通知書(様式第21号)によるものとする。
2 法第30条の5第4項に規定する通知は、施設等利用給付認定申請却下通知書(様式第22号)により行うものとする。
(給付認定変更の届出)
第20条 府令第28条の12第1項に規定する届書は、施設等利用給付認定変更届(様式第23号)によるものとする。
(給付認定変更の通知)
第21条 市長は、法第30条の8第2項または第4項に規定する変更の認定を行ったときの通知は、施設等利用給付認定変更通知書(様式第24号)により行うものとする。
(認定取消の通知)
第22条 府令第28条の11の規定による通知は、施設等利用給付認定取消通知書(様式第25号)によるものとする。
第2節 施設等利用費の支給
第3章 特定教育・保育施設および特定地域型保育事業者
第1節 特定教育・保育施設
(確認の申請)
第24条 府令第29条に規定する申請書は、米原市特定教育・保育施設確認申請書(様式第28号)によるものとする。
(確認変更の申請)
第25条 府令第31条に規定する申請書は、米原市特定教育・保育施設確認変更申請書(様式第29号)によるものとする。
(確認に係る誓約書)
第26条 府令第29条第15号および府令第33条第2項に規定する誓約書は、子ども・子育て支援法第40条第2項に規定する申請をすることができない者に該当しない旨の誓約書(特定教育・保育施設用)(様式第30号)によるものとする。
(変更の届出等)
第27条 法第35条第1項の規定による届出は、米原市特定教育・保育施設住所等変更届(様式第31号)により行わなければならない。
2 法第35条第2項の規定による届出は、米原市特定教育・保育施設利用定員減少届(様式第32号)により行わなければならない。
(確認の辞退)
第28条 特定教育・保育施設の設置者は、法第36条の規定により当該特定教育・保育施設の確認を辞退しようとするときは、米原市特定教育・保育施設確認辞退届(様式第33号)を市長に提出しなければならない。
(報告等)
第29条 法第38条第1項の規定による報告または帳簿書類その他の物件の提出もしくは提示の命令は、報告等命令書(様式第34号)により行うものとする。
2 法第38条第1項の規定による出頭の求めは、出頭要求書(様式第35号)により行うものとする。
(勧告、命令等)
第30条 法第39条第1項の規定による勧告は、措置勧告書(様式第36号)により行うものとする。
2 法第39条第3項の規定による公表は、米原市公告式条例(平成17年米原市条例第3号)第2条第2項に規定する掲示場(以下「掲示場」という。)への掲示により行うものとする。
3 法第39条第4項の規定による命令は、措置命令書(様式第37号)により行うものとする。
4 法第39条第5項の規定による公示は、掲示場への掲示により行うものとする。
(確認の取消し等)
第31条 法第40条第1項の規定により法第27条第1項の確認を取り消し、またはその確認の全部もしくは一部の効力を停止するときは、米原市特定教育・保育施設確認取消・停止通知書(様式第38号)により通知するものとする。
(公示の方法)
第32条 第30条第4項の規定は、法第41条の規定による公示について準用する。
第2節 特定地域型保育事業者
(確認の申請)
第33条 府令第39条に規定する申請書は、米原市特定地域型保育事業者確認申請書(様式第39号)によるものとする。
(確認変更の申請)
第34条 府令第40条に規定する申請書は、米原市特定地域型保育事業者確認変更申請書(様式第40号)によるものとする。
(変更の届出等)
第35条 法第47条第1項の規定による届出は、米原市特定地域型保育事業者名称等変更届(様式第41号)により行わなければならない。
2 法第47条第2項の規定による届出は、米原市特定地域型保育事業者利用定員減少届(様式第42号)により行わなければならない。
(確認の辞退)
第36条 特定地域型保育事業者は、法第48条の規定によりその確認を辞退しようとするときは、米原市特定地域型保育事業者確認辞退届(様式第43号)を市長に提出しなければならない。
(報告等)
第37条 法第50条第1項の規定による報告または帳簿書類その他の物件の提出もしくは提示の命令は、報告等命令書により行うものとする。
2 法第50条第1項の規定による出頭の求めは、出頭要求書により行うものとする。
(勧告、命令等)
第38条 法第51条第1項の規定による勧告は、措置勧告書により行うものとする。
2 第30条第2項の規定は、法第51条第2項の規定による公表について準用する。
3 法第51条第3項の規定による命令は、措置命令書により行うものとする。
4 第30条第4項の規定は、法第51条第4項の規定による公示について準用する。
(確認の取消し等)
第39条 法第52条第1項の規定により法第29条第1項の確認を取り消し、またはその確認の全部もしくは一部の効力を停止するときは、米原市特定地域型保育事業者確認取消・停止通知書(様式第44号)により通知するものとする。
(公示の方法)
第40条 第30条第4項の規定は、法第53条の規定による公示について準用する。
第3節 業務管理体制の整備等
(業務管理体制の整備に関する事項の届出)
第41条 府令第46条第1項に規定する届書は、業務管理体制届(様式第45号)によるものとする。
(報告等)
第42条 法第56条第1項の規定による報告または帳簿書類その他の物件の提出もしくは提示の命令は、報告等命令書により行うものとする。
2 法第56条第1項の規定による出頭の求めは、出頭要求書により行うものとする。
(勧告、命令等)
第43条 法第57条第1項の規定による勧告は、措置勧告書により行うものとする。
2 第30条第2項の規定は、法第57条第2項の規定による公表について準用する。
3 法第57条第3項の規定による命令は、措置命令書により行うものとする。
4 第30条第4項の規定は、法第57条第4項の規定による公示について準用する。
第4節 特定子ども・子育て支援提供者
(確認の申請)
第44条 府令第53条の2第1項に規定する申請書は、米原市特定子ども・子育て支援施設等確認申請書(様式第47号)によるものとする。
(確認に係る誓約書)
第45条 府令第53条の2第7号および第53条の3第2項に規定する誓約書は、子ども・子育て支援法第58条の10第2項に規定する申請をすることができない者に該当しない旨の誓約書(特定子ども・子育て支援施設等用)(様式第48号)によるものとする。
(変更の届出)
第46条 法第58条の5の規定による届出は、米原市特定子ども・子育て支援施設等確認変更届(様式第49号)により行わなければならない。
(確認の辞退等)
第47条 特定子ども・子育て支援提供者は、法第58条の6第1項の規定により当該特定子ども・子育て支援施設等の確認の辞退しようとするときは、米原市特定子ども・子育て支援施設等確認辞退届(様式第50号)を市長に提出しなければならない。
第4章 雑則
(経過措置分の地方単独費用分における市が定める額)
第48条 法附則第9条第1項第1号ロ、第2号イ(2)およびロ(2)ならびに第3号イ(2)およびロ(2)に掲げる地域の実情等を参酌して市が定める額は、市の特定教育・保育等に通常要する費用の額からこれらの規定の内閣総理大臣が定める基準により算出した額を控除した額とする。
(その他)
第49条 この規則に定めるもののほか、法の施行に関し必要な事項は、市長が別に定める。
付則
(施行期日)
1 この規則は、平成28年4月1日から施行する。
(米原市支給認定および保育の利用に関する規則の廃止)
2 米原市支給認定および保育の利用に関する規則(平成27年米原市規則第33号)は、廃止する。
(米原市支給認定および保育の利用に関する規則の廃止に伴う経過措置)
3 前項の規定による廃止前の米原市支給認定および保育の利用に関する規則に基づき交付した支給認定証については、当該支給認定証の有効期間が満了するまでの間、この規則の規定に基づき交付された支給認定証とみなす。
付則(平成28年9月9日規則第92号)
(施行期日)
1 この規則は、公布の日から施行する。
(経過措置)
2 この規則の施行日前に交付した米原市施設型給付費等支給認定証については、当該支給認定証の有効期間が満了するまでの間、この規則の規定に基づき交付された支給認定証とみなす。
付則(平成29年1月16日規則第1号)
この規則は、公布の日から施行する。
付則(平成29年3月27日規則第11号)抄
(施行期日)
1 この規則は、平成29年4月1日から施行する。
付則(平成29年10月1日規則第43号)
この規則は、平成29年10月1日から施行する。
付則(平成30年3月27日規則第23号)
この規則は、平成30年4月1日から施行する。
付則(令和元年10月1日規則第32号)
この規則は、令和元年10月1日から施行する。
付則(令和2年8月11日規則第52号)
この規則は、令和2年8月11日から施行する。
付則(令和2年10月1日規則第57号)
この規則は、令和2年10月1日から施行し、この規則による改正後の別表第1および別表第2の規定は、令和3年度の利用調整から適用する。
付則(令和3年10月1日規則第57号)
この規則は、令和3年10月1日から施行し、この規則による改正後の別表第3の規定は、令和4年度の利用調整から適用する。
付則(令和4年4月1日規則第40号)
(施行期日)
1 この規則は、公布の日から施行する。
(経過措置)
2 この規則による改正後の様式は、令和4年4月1日以後に行われる特定子ども・子育て支援(子ども・子育て支援法(平成24年法律第65号)第30条の11第1項に規定する特定子ども・子育て支援をいう。以下この項において同じ。)について適用し、同日前に行われた特定子ども・子育て支援については、なお従前の例による。
3 この規則の施行の際現にあるこの規則による改正前の様式(次項において「旧様式」という。)により使用されている書類(前項の規定によりその様式についてなお従前の例によることとされるものを除く。)は、この規則による改正後の様式によるものとみなす。
4 この規則の施行の際現にある旧様式による用紙については、当分の間、これを取り繕って使用することができる。
付則(令和4年9月7日規則第46号)
この規則は、令和4年10月1日から施行し、この規則による改正後の別表第2の規定は、令和5年度の利用調整から適用する。
付則(令和4年12月23日規則第59号)
この規則は、令和5年1月1日から施行する。
付則(令和5年10月1日規則第39号)
この規則は、令和5年10月1日から施行する。
付則(令和6年8月19日規則第36号)
この規則は、公布の日から施行する。
付則(令和6年10月1日規則第42号)
この規則は、令和6年10月1日から施行し、米原市保育の必要性の認定に関する基準を定める規則に規定する令和7年度の保育必要量の認定および米原市子ども・子育て支援法施行細則に規定する同年度の利用調整から適用する。
付則(令和7年3月31日規則第18号)
この規則は、令和7年4月1日から施行する。
別表第1(第7条関係)
番号 | 保護者の就労形態等 | 指数 | |||||
類型 | 細目 | 父 | 母 | ||||
1 | 就労 | 外勤 居宅内外 自営 | 月20日以上 | 1日8時間以上の就労を常態 | 20 | 20 | |
1日6時間以上8時間未満の就労を常態 | 18 | 18 | |||||
1日4時間以上6時間未満の就労を常態 | 16 | 16 | |||||
月16日以上 | 1日8時間以上の就労を常態 | 18 | 18 | ||||
1日6時間以上8時間未満の就労を常態 | 16 | 16 | |||||
1日4時間以上6時間未満の就労を常態 | 14 | 14 | |||||
月12日以上 | 1日4時間以上の就労を常態 | 8 | 8 | ||||
内職 | 月20日以上1日4時間以上の就労を常態 | 14 | 14 | ||||
月16日以上1日4時間以上の就労を常態 | 12 | 12 | |||||
月12日以上1日4時間以上の就労を常態 | 6 | 6 | |||||
2 | 妊娠 出産 | 出産前:出産予定月の前2か月以内 出産後:出産月の後12か月以内 | 12 | ||||
3 | 病気 障がい | 病気 | 1か月以上入院している場合(入院予定を含む。) | 20 | 20 | ||
自宅療養 | 常時寝たきり・感染症 | 20 | 20 | ||||
医師が1か月以上の安静を要すると診断した場合 | 17 | 17 | |||||
医師が1か月以上の通院加療を要すると診断した場合 | 13 | 13 | |||||
障がい | 身体障害者手帳1・2級、身体障害者手帳(聴覚障がいに係るものに限る。)1~3級、精神障害者保健福祉手帳1~3級、療育手帳A、介護保険の要介護認定3~5 | 20 | 20 | ||||
身体障害者手帳3級、身体障害者手帳(視覚障がいに係るものに限る。)4級、療育手帳B、介護保険の要介護認定1・2 | 18 | 18 | |||||
身体障害者手帳4~6級、介護保険の要支援 | 12 | 12 | |||||
4 | 介護 看護 | 全介護を必要とする場合(重度身体障がい者、要介護認定3~5程度) | 20 | 20 | |||
一部介護を必要とする場合(要介護認定1・2程度) | 17 | 17 | |||||
支援を必要とする場合(要支援認定) | 15 | 15 | |||||
週5日以上日中週30時間以上(重度身体障がい等)の看護を常態 | 20 | 20 | |||||
週5日以上日中20時間以上の看護を常態 | 16 | 16 | |||||
週4日以上日中16時間以上の看護を常態 | 14 | 14 | |||||
5 | 災害復旧 | 震災、風水害、火災その他の災害の復旧に当たっている場合 | 20 | 20 | |||
6 | 求職活動 | 求職 | 内定 | 月20日以上 | 1日8時間以上の就労を常態 | 18 | 18 |
1日6時間以上8時間未満の就労を常態 | 16 | 16 | |||||
1日4時間以上6時間未満の就労を常態 | 14 | 14 | |||||
月16日以上 | 1日8時間以上の就労を常態 | 16 | 16 | ||||
1日6時間以上8時間未満の就労を常態 | 14 | 14 | |||||
1日4時間以上6時間未満の就労を常態 | 12 | 12 | |||||
月12日以上 | 1日4時間以上の就労を常態 | 6 | 6 | ||||
未定 | 求職中(就労先未定) | 1 | 1 | ||||
7 | 就学 | 日中、就学のため外出を常態 | 【番号1を準用】 | ||||
日中、就学が内定している場合 | 【番号6を準用】 | ||||||
8 | 職業訓練 | 日中、技能修得・職業訓練のため外出を常態 | 【番号1を準用】 | ||||
日中、技能修得・職業訓練が内定している場合 | 【番号6を準用】 | ||||||
9 | 虐待 | 児童虐待防止法第2条の対象者と認められる場合 | 20 | 20 | |||
10 | DV | 配偶者暴力防止法第1条の対象者と認められる場合 | 20 | 20 | |||
11 | 育休 | 3~5歳児で、保護者が兄弟姉妹のために育児休業を取得している場合 | 10 | 10 | |||
12 | 不在 | 死亡・離婚・未婚等 | 20 | 20 | |||
13 | その他 | 上記以外で明らかに保育に当たれない場合 | 【番号1~12を準用】 | ||||
別表第2(第7条関係)
項目 | 条件 | 指数 | |||
父 | 母 | ||||
世帯 | |||||
加算指数 | 1 | ひとり親家庭 | 母または父がいない場合 | 8 | |
2 | 失業 | 生計を維持する者の失業により、就労の必要性が高い場合 | 8 | ||
3 | 生活保護 | 生活保護世帯の場合 | 5 | ||
4 | 障がい | 保護者が障がいまたは病気であり、かつ、週3日以上治療のため通院している場合 | 5 | 5 | |
5 | 育休明け | 保護者が育児休業後に復職し、または復職する予定である場合 | 2 | 2 | |
6 | 子どもの状況 | 心身の発達に障がいがあるなど、子育て支援の面から特に配慮が必要であると客観的に認められる子どもである場合 | 3 | ||
7 | 呼吸管理、吸引、経管栄養など、医療的ケアが必要であると客観的に認められる子どもである場合 | 4 | |||
8 | 虐待を受けるおそれがある状態その他社会的養護が必要な状態である場合 | 10 | |||
9 | 保育を受けようとする子どもの兄弟姉妹が保育所、認定こども園長時部または地域型保育事業において現に保育を受けている、または受けようとする保育所等と同一である場合 | 4 | |||
10 | 地域型保育事業による保育を受けていた場合 | 7 | |||
11 | 保育士資格または幼稚園教諭免許を有する者が県内の特定教育・保育施設等に勤務する場合(内定者を含む。) | 【週当たりの勤務日数×2】 | |||
12 | 父親または母親が単身赴任している場合 | 2 | 2 | ||
13 | 在園中の施設に利用申込みをする場合(育児休業中の者を除く。) | 7 | |||
14 | 3、4、5歳児で居住する地域の小学校区域内にある施設を第1希望入園先とした場合 | 9 | |||
15 | その他 | 上記に掲げる事由に類すると市長が認める状態にある場合 | 【上記に準じる】 | ||
減算指数 | 16 | 子どもの状況 | 保育を受けようとする子どもの兄弟姉妹が幼稚園または認定こども園短時部に入園している場合、または在宅の場合 | -2 | |
17 | 保育料滞納 | 特別な事情がなく未納の保育料が3か月分以上あり、かつ、納付の相談がない場合、または未納保育料の納付約束を履行していない場合 | 【滞納月×-2】 | ||
18 | 広域利用 | 市外在住者(転入予定者および市内の保育施設等で就労している者(就労予定を含む。)を除く。)の場合 | -10 | ||
19 | 育休延長 | 希望する保育所等を利用できない場合に、育児休業の延長をすることができる場合 | -20 | ||
別表第3(第7条関係)
優先順位 | 優先項目 | 優先度 | |
高い | 低い | ||
1 | 申請に係る小学校就学前子ども | 在園児 | 新規申込み |
2 | 施設の利用開始希望月 | 早い | 遅い |
3 | 申請に係る小学校就学前子どもの兄弟姉妹の申込み | あり | なし |
4 | 保護者の就労等による拘束時間、自宅から勤務地までの距離 | 長い、遠い | 短い、近い |
5 | 入所待機の期間 | 長い | 短い |











様式第11号 削除









































































































